
赵先生是一名模型爱好者。10月初,他偶然了解到有一款名为“千岛”的平台类应用软件,运营公司为上海必有回响智能科技有限公司。该款软件搭建了交易平台,供多种小众爱好者寄售、购买商品。他在千岛App上主要使用的便是寄售功能。千岛App中,还有个名为“奇货”的分区,入驻该分区的商家提供给用户抽奖等玩法。
一天早上,赵先生的孩子偷偷使用手机,在被发现前的十分钟内,他竟在这款软件“奇货”分区内花费了2万元。赵先生想退款,被拒绝了。
7岁孩童10分钟花费近2万元
10月13日早上七点多,赵先生刚睁开眼,看到自己的年仅7岁的小孩拿着他的手机,不知道在捣鼓什么。凑近发现,小孩正在千岛的“奇货”里玩“抽赏”游戏,看到赵先生醒了,嘴里喊着“爸爸!爸爸!我帮你抽到高达啦!”本来没当一回事,直到赵先生翻了软件的记录才发现,不到十分钟的时间里,小孩在同一款“抽赏”中竟已花费了近两万元,抽到了一些高达模型、抱枕等。

赵先生问小孩,“你怎么会(抽赏)的?”孩子说,看到爸爸平时喜欢玩这款软件,想“帮爸爸抽到好的高达”。赵先生虽然经常给小孩玩手机,但从未告诉过小孩支付宝的付款密码,一番问询,小孩说,“支付密码不是和你的锁屏密码一样嘛!”
孩子花掉近两万,赵先生既无语又着急。他拨打了入驻商家的客服电话,希望能将小孩误操作的支付订单取消,退回这笔大额支出。没有看管好手机,赵先生知道自己也有责任,在跟这家入驻商家客服沟通时,委婉表示,不能全额退款的话,退一部分也可以接受。可客服直截了当地拒绝了赵先生的诉求,并不在意是否未成年人下单,也未要求赵先生提供未成年人操作的证明,而是直接表示“一番赏”抽过了概不退款。他转而致电千岛App的官方客服,希望平台能提供退款帮助。可平台答称,平台无权退款,赵先生需要自行与入驻商家联系沟通,平台不负责与消费者与商家的相关问题。

对这样的结果,赵先生难以接受。他对记者说,“金额实在太大了,要是千把块钱,小孩花了就算了。”
2022年1月10日,为规范上海市开展的盲盒经营活动,上海市市场监督管理局发布《上海市盲盒经营活动合规指引》提到,盲盒商品实际价值应与其售卖价格基本相当。普通款商品与隐藏款商品的成本价格差距不应过大。盲盒经营应坚持小额、非现金属性,单个盲盒商品的售价一般不高于人民币200元。盲盒经营者不得向8周岁以下未成年人销售盲盒。向8周岁以上未成年人销售盲盒商品,应通过销售现场询问或网络身份识别等方式,确认已取得相关监护人的同意。但在此千岛App的店铺进行线上抽赏时,并无人脸识别、账号本人生物信息确认等措施来识别消费者是否为成年人。
试抽“真实随机”?假概率诱导消费
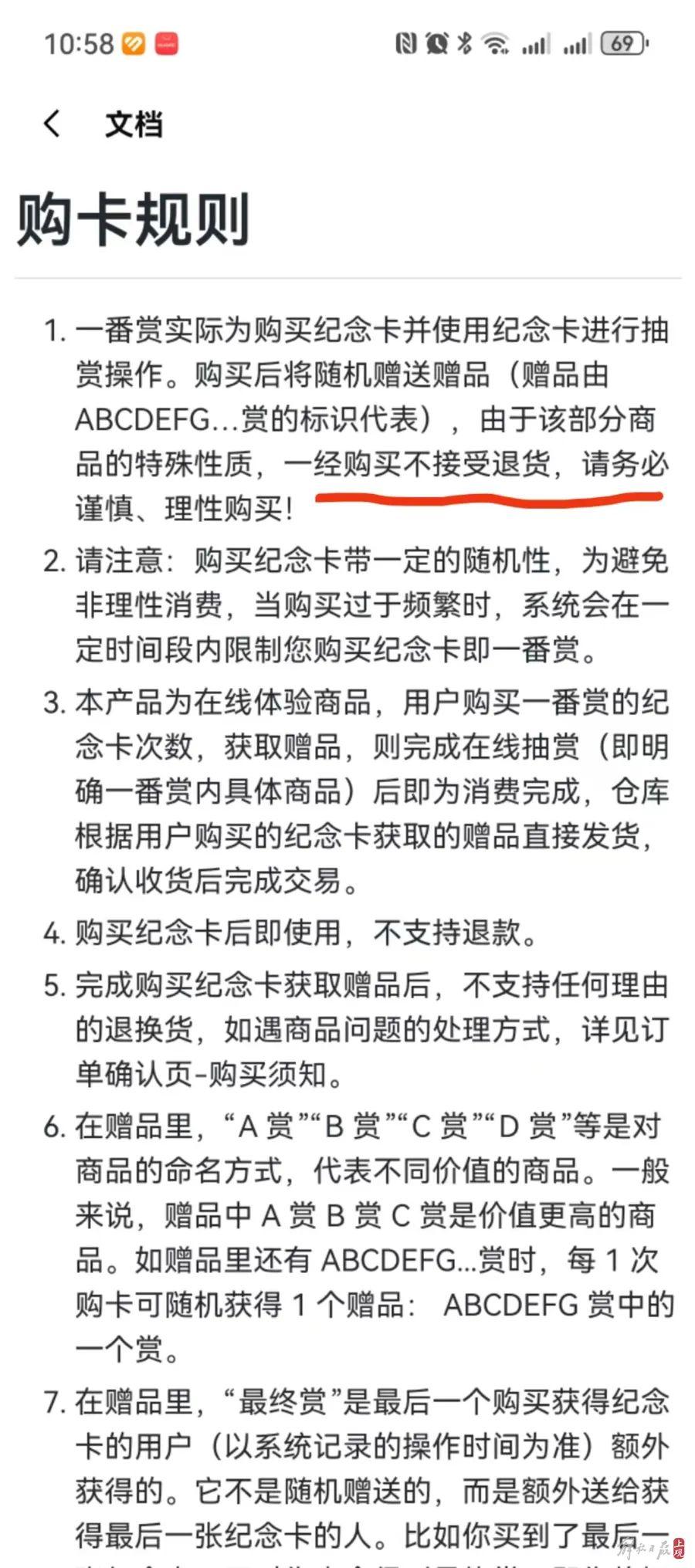
记者点击千岛App,注册登录后,首页下方弹出“未成年人模式”的弹窗。关闭后,App下方功能栏中央位置就是赵先生提到的“奇货”,主页有一条“一番赏/抽盒机说明”,点图标后提示显示称销售形式类比线下拆盒且存在概率性,属于已损坏包装,非质量问题不支持退换货,还提到“未成年人禁止购买”。首页下半部分是抽赏的瀑布流推荐。

在赵先生儿子下单的千岛App店铺“AG潮玩”店,记者看到,店铺对于“抽赏”行为介绍称,“本产品为在线体验商品,用户购买一番赏的纪念卡次数,获取赠品,则完成在线抽赏(即明确一番赏内具体商品)后即为消费完成,仓库根据用户购买的纪念卡获取的赠品直接发货,确认收货后完成交易。”

“AG潮玩”店铺已有近两千用户关注,粗略浏览,各类抽赏产品数百款,以高达为主,单抽售价超过100元的“赏”超过40款,最贵之一是199元抽一次的“马甲E”。
记者点击进入“马甲E”的界面,主页显示,消费金额每日限制3万元。赠品中,一共有A、B、C、D、E、F、G和H赏8种赠品,市场参考价均标199元。但实际上,赠品A赏是流通价格5000多元的“MBGNR-001EGNArmsE型”,B、C、D赏也是高达模型,流通价格分别是2000元、200元和100余元。其余赏赠品无流通价格,记者在其他平台搜索相关产品,市场价仅为几块钱至数十块钱。
页面上还提供了“免费试抽”按钮,记者注意到,试抽页面上方显示“奇货真实随机”,记者仅仅试抽了6次,竟然3次抽到了A赏的高达模型,显然不符合100抽仅有1个A赏的概率,是一种诱导下单的手段。

限制未成年人消费应有实际手段
赵先生的遭遇并不罕见。在黑猫投诉平台,记者搜索该款App发现,未成年子女高额消费无法申请退款引起的投诉占据相当的比重。在12345上海市民服务热线,记者了解到,也有不少市民投诉未成年人消费,要求退款。市民陈女士投诉称,未成年孩子在大人不知情的情况下,使用千岛App消费了1万元。李女士称,自己未成年弟弟偷偷用自己的信用卡购买了千岛App上的抽赏商品,单抽199元却只获得了价格低廉的手机保护膜。
大量的投诉中,已经解决的却寥寥无几。遭遇此类情况,家长只能咽下苦水吗?记者就相关问题咨询了法律专家。
针对赵先生的案例,湖南金州律师事务所高级合伙人、律师邢鑫认为,根据我国《民法典》规定,“不满八周岁的未成年人为无民事行为能力人,由其法定代理人代理实施民事法律行为。”7岁小孩自己花20000元抽奖的行为显然不符合该法律规定,父母可以要求退款。同时,他提到,八周岁以上的未成年人为限制民事行为能力人,实施民事法律行为由其法定代理人代理或者经其法定代理人同意、追认;但是,可以独立实施纯获利益的民事法律行为或者与其年龄、智力相适应的民事法律行为。抽奖消费20000元的行为明显超出了与其年龄相等的辨认识别能力,故该民事法律行为并不必然有效。该行为必须要经过法定代理人的事前同意或者事后追认,才能对该未成年人发生法律效力。换句话说,未成年人的父母如不认可小孩抽奖的民事法律行为,仍然可以向平台或商家主张撤销。
邢鑫建议道,如果商家拒绝,可以向消费者保护机构、平台方投诉,或者通过司法途径进行救济,但家长应注意保留相关证据材料,例如该未成年人的年龄证明材料及所购商品、消费记录、转账记录等证据。如未成年人系以家长账户进行网上购物,则应举证家长不具备消费可能性的证据,例如时间、空间上的不现实性,以及消费协商中符合未成年人语言表达特点的聊天记录作为证据。
此外,邢鑫提到,商家应该采取一定实际限制措施来限制未成年人消费,例如人脸识别,实名制认证等等,而不单单只是标注禁止未成年人消费。仅仅标注禁止未成年人消费,难以证明商家尽到了合理审慎的义务。