为推进人工智能与基础教育深度融合,广东省已率先推出人工智能教育2-1-1政策工具包,包括2个素养框架、1个课程纲要、1份平台应用指南。12月24日,广东省教育厅印发《广东省基础教育人工智能全域场景应用指南》(以下简称《指南》),目的是为教育部门、学校、教师提供可直接落地的“施工图”。

省教育厅表示,将建立省级“典型应用超市”,围绕人工智能基础设施建设、人工智能赋能教与学、人工智能赋能学生成长、人工智能赋能教师专业发展这“四大应用场域”开发十八个场景,持续培育典型案例,并将建立过程性与增值性并重的评估与通报机制。各地要按照“一市一策”的原则,梳理区域教育需求画像,制定三年行动清单和年度项目台账(含时间表、路线图、任务书)。推进区域数据中台、资源共建共享、跨校研修共同体与跨端智教环境建设。各学校要在信息科技、综合实践活动等国家课程基础上,结合校本特色推进人工智能通识教育;探索AI+学科融合教育,推进AI在全学科课程建设、教学创新、评价改革的深度应用。
《指南》明确,人工智能将直接应用于教学全流程:对教师,AI可依据课程标准自动生成备课知识图谱,在课堂上,能通过分析学生表情、互动等数据,实时生成学情报告,帮助教师调整节奏;对学生,AI可根据个人知识薄弱点,自动从海量题库中推送个性化练习题;在口语、编程、实验操作等场景中充当“AI陪练”,实时纠错。比如在作业批改场景下,可利用AI对解题策略、书写规范、思维深度进行四维评分,并生成个性化错因视频与提升任务。
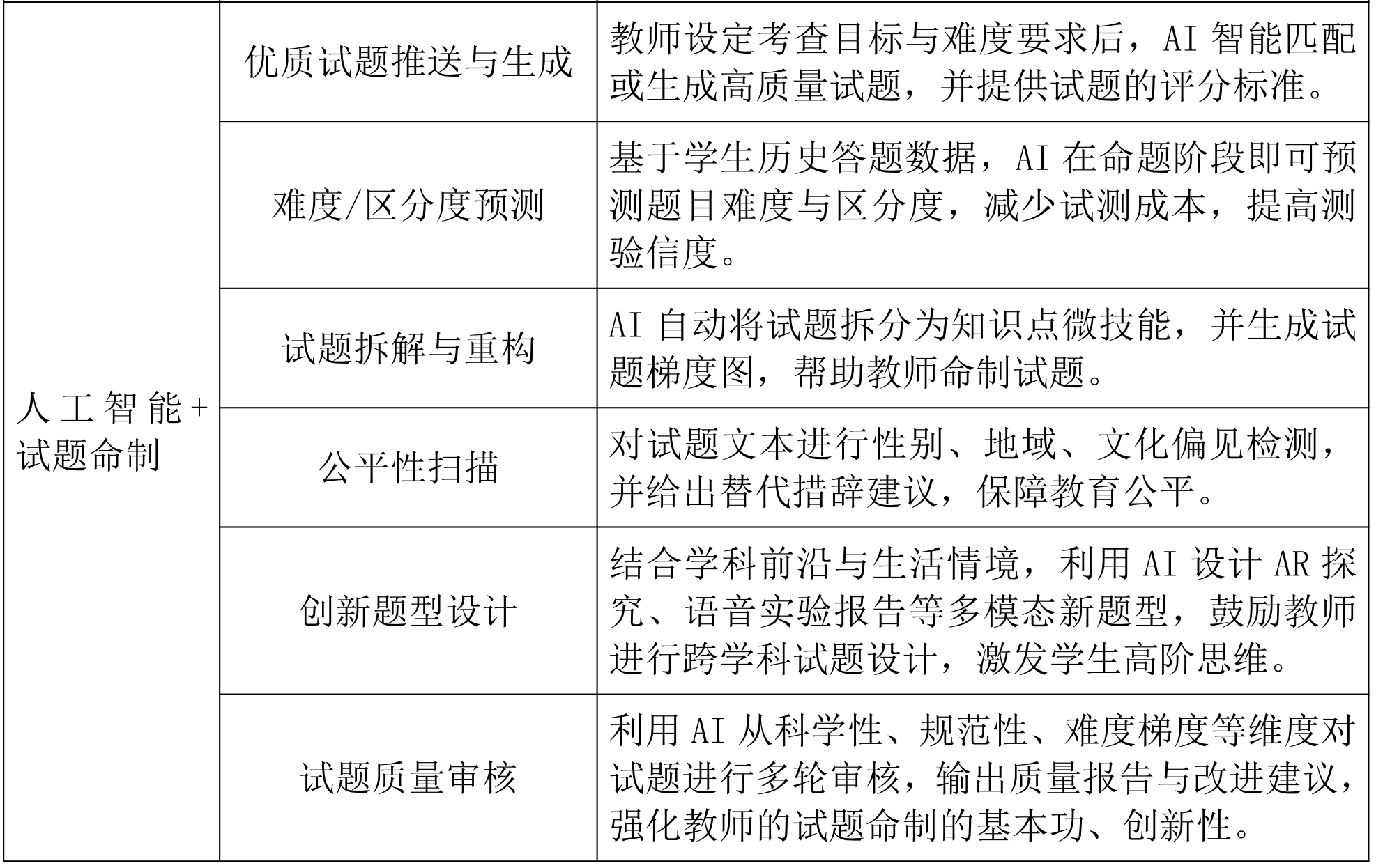
对作业与考试,AI可批改客观题,辅助教师完成主观题批改,并自动生成错题讲解视频和同类变式题辅助巩固。在命题阶段,AI能预测试题难度、扫描试题是否存在主观偏见等。

《指南》提出,将利用学生在校的多维度数据,为其建立动态的“五育成长画像”。该系统不仅能分析学业趋势、挖掘学科特长,还能通过语言和行为分析,对心理健康状态进行早期评估与预警,及时提醒教师和家长。
《指南》规划,将利用“虚拟实验平台+AI仿真”,让学生在虚拟环境中安全完成高危或极微观的科学实验。AI可实时预警操作风险并提供科学解释,破解传统实验的安全与条件限制难题。
《指南》特别强调了应用底线,要求所有AI教育应用须保障人类最终控制权,并建立算法安全评估与伦理审查机制。明确要求收集个人数据须获用户同意,并对数据全生命周期进行安全管理。
该《指南》标志着人工智能教育在广东进入规模化、深层次应用阶段,相关措施将于近期起在全省基础教育学校逐步推进。
文、图|记者 王倩