1月5日,辽宁省沈阳市和平区三年级数学期末考试卷因融入大量本地文旅宣传内容,在社交平台引发家长热议。多位家长质疑此类与学科核心知识点关联较弱的文旅信息干扰学生解题思路,其中涉及的配送等商业场景也超出孩子日常认知范围,引发讨论。
试卷出题人接受记者采访时回应称,命题初衷是依据新课标,培养学生的数学思维及解决问题的能力,同时增强对家乡的文化认同感。可能命题时考虑得不够严谨,感到非常地内疚,后续可能会开展相关培训,与老师们共同探索优化命题场景选择。

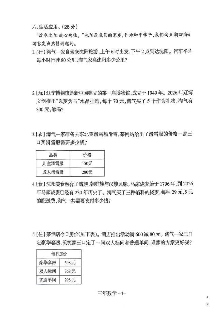
这份期末试卷的应用题部分提到:“‘沈水之阳我心向往。’沈阳是我们的家乡,作为和平学子,我们向五湖四海的游客发出热情的邀约。”在试卷中,沈阳文旅元素也融入5道应用题中,涵盖衣、食、住、行、玩等多个旅游场景。
记者梳理试卷题目发现,这些应用题本质考查路程计算、乘法应用、费用核算等数学知识点,但每道题均前置了文旅背景介绍。如在涉及辽博文创的题目中,提及“辽宁博物馆是新中国建立的第一座博物馆,成立于1949年”,此类描述与解题所需的数学知识并无直接关联。
家长认为,有些场景已经超出了三年级学生日常接触的范围和校园学习内容,有题目内容甚至具体到商家。但同时也有人认为,这些题目贴合实际生活。
1月6日,沈阳市和平区小学教研室工作人员、试卷出题人接受记者采访时回应,试卷出题是遵循2022版课标特别是北师大版的教材要求,同时参考往年考题设定题量。针对引发争议的应用题部分,命题初衷是为学生创设生活化情境,让数学学习与日常生活实践紧密关联,让学生能感受到生活当中是有数学的。这位工作人员介绍,课标要求三会:会用数学的眼光去观察世界,会用数学的思维去思考世界,会用数学的语言去表达世界。“当孩子能够运用数学思维,从生活当中获取有效信息、指导孩子未来的生活,这就是数学思维在生活当中的落地。”
同时试卷与文旅背景结合,是考虑到作为沈阳人,孩子也是一名小推介官,有来自外地的客人,他们会怎样推荐自己的家乡?“题目选取衣、食、住、行等与生活息息相关的场景,无任何商业信息植入,选取的地点系在沈阳有着悠久历史的,或具代表性的地标,目的是希望孩子感受到家乡的美与发展变迁,增强文化认同感。”
这位工作人员还表示,针对试卷中可能出现的陌生概念或词汇,考试时也要求老师进行专门解释,避免因认知盲区影响答题,“在考试结束后,持续在关注各方面的反馈。通过与阅卷老师沟通了解到,学生整体答题状况很好,试卷难易程度适中,计算难度较低且数字不是很大,未给学生造成过多计算负担。”
“此次命题可能考虑得不够严谨,给大家带来不便,感到非常的内疚,真是太抱歉了。”这位工作人员表示,这为后续工作带来警示,下学期计划开展命题相关培训,与老师们共同探索优化命题场景选择,避免类似争议再次发生。