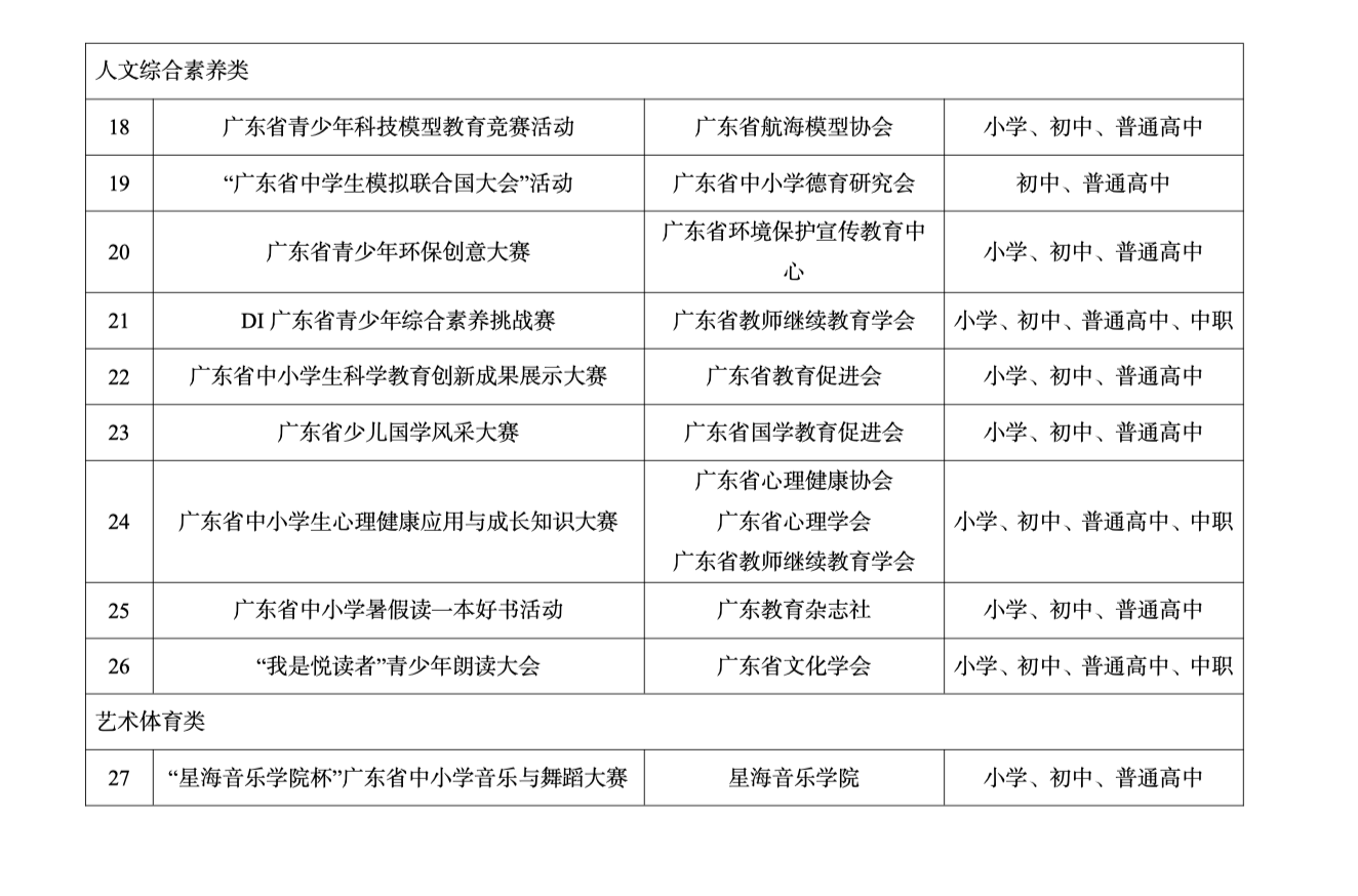
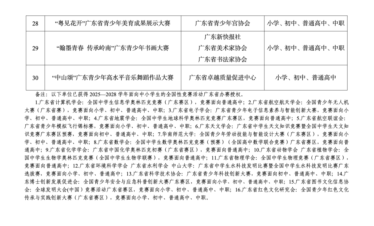
2月12日,广东省教育厅公布2025-2028学年面向中小学生的全省性竞赛活动名单,根据相关管理办法精神,由主办单位自主申报,经组织专家进行评审、公示和复核等程序,确定广东省创意机器人大赛等30项竞赛活动为2025-2028学年广东省面向中小学生的全省竞赛活动,举办时间原则上为2026年2月至2028年8月,在此期间每学年举办不得超过1次,累计不超过3次。竞赛以及竞赛产生的结果不得作为中小学招生入学的依据和高考加分项目,不得在高校招生中违规使用竞赛结果。
省教育厅要求,各地教育行政部门要按照《面向中小学生的全国性竞赛活动管理办法》《广东省面向中小学生的全省性竞赛活动管理实施细则》等文件要求,会同事业单位登记管理、民政、市场监管等部门进一步规范竞赛管理工作,加大对竞赛管理政策及竞赛名单的宣传,指导名单内的竞赛提升办赛质量,确保公益属性,充分发挥竞赛育人功能。同时,引导学生和家长自觉抵制名单外违规举办的竞赛,对有关线索积极投诉举报,切实减轻学生过重课外负担。




文丨记者 王倩