3月24日,据广东省教育考试院发布,广东省2026年重点高校招生专项计划(含高校专项计划和地方专项计划,下称专项计划)将于2026年4月9日至15日报名。
需要注意的是,2026年起,高校专项计划不再由高校组织报名、资格审核和校测、不单独发布招生简章。高校专项计划和地方专项计划具体招生院校、招生专业及招生计划数将通过《广东省2026年普通高校招生专业目录》公布。
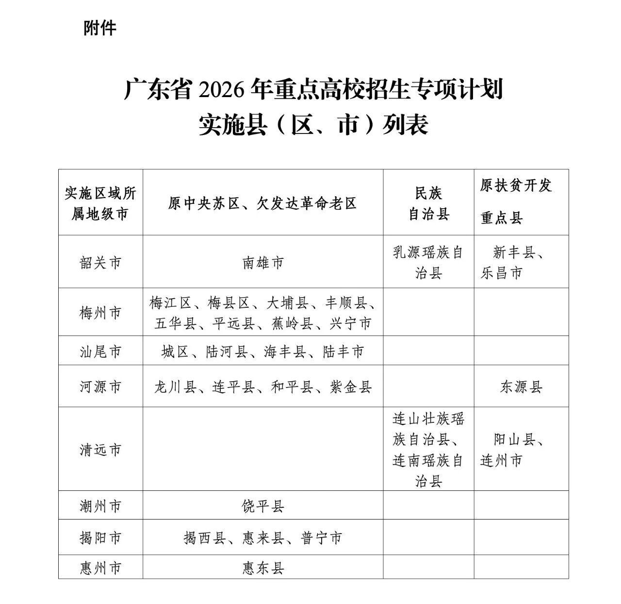
符合条件并且报考专项计划的考生高考成绩要达到省招生委员会划定的相应录取分数线。往年被专项计划录取后放弃入学资格或退学的考生,不再具有专项计划报考资格。广东省2026年实施专项计划的范围为原中央苏区、欠发达革命老区、少数民族自治县及广东省原扶贫开发重点县,实施范围共30个县(市、区)。

高校专项计划和地方专项计划录取纳入本科批次进行,实行平行志愿投档录取。高校专项计划录取考生高考成绩总分不低于广东省特殊类型招生录取控制分数线。地方专项计划实行单独划线。高校不得拒录符合录取规则的进档考生。新生入学后高校要认真开展考生资格复查。
考生必须在规定时间内通过广东省普通高考报名系统完成报名申请,通过资格审核并公示后方能在普通高考志愿填报时选报高校专项计划和地方专项计划。志愿填报时间和要求见广东省招生办公室2026年普通高等学校招生网上填报志愿工作文件。
文|记者 孙唯
图|广东省教育考试院