近日,北师大保卫处的一则招聘广告引发关注:消防管理岗招1人,有编制,从事校园消防安全等工作,要求是京内生源、应届硕士等。很多网友表示,该岗位是否为消防员、需不需要去救火等等。

3月20日,北师大官网发布招聘启事,面向应届毕业生招聘事业编制管理岗位人员,一共招2人,其中之一为该岗位。招聘有笔试、面试、政审等环节。3月25日,该校保卫处账号在社交平台发布该岗位招聘广告,引发网友热议。

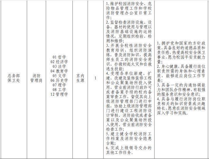
3月28日,该校人才人事部工作人员告诉潇湘晨报记者,“消防管理岗”的职责启事里有详细介绍,“它应该不是招专业消防员,而是做消防管理工作。”具体情况要咨询保卫处。

随后,记者致电该校保卫处,电话未通。据现代快报,该校保卫处工作人员表示,该岗位并非部分网友认为的保安。记者注意到,该校保卫处账号在社交平台也回复了网友,“不是六边形保安战士,欢迎大家投简历。”